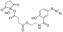
Identification
| Name |
1-(N-(2-Hydroxy-5-Azidobenzoyl)-2-Aminoethyl)-4-(N-Hydroxysuccinimidyl)Succinate |
| Synonyms |
Butanoic Acid, 4-((2,5-Dioxo-1-Pyrrolidinyl)Oxy)-4-Oxo-, 2-((5-Azido-2-Hydroxy-3-(Iodo-125I)Benzoyl)Amino)Ethyl Ester; Hahs |
|
| Molecular Structure |
 |
| Molecular Formula |
C17H16IN5O8 |
| Molecular Weight |
545.25 |
| CAS Registry Number |
131483-43-7 |
| SMILES |
[N+](=NC1=CC(=C(C(=C1)C(NCCOC(CCC(=O)ON2C(CCC2=O)=O)=O)=O)O)[125I])=[N-] |
| InChI |
1S/C17H16IN5O8/c18-11-8-9(21-22-19)7-10(16(11)28)17(29)20-5-6-30-14(26)3-4-15(27)31-23-12(24)1-2-13(23)25/h7-8,28H,1-6H2,(H,20,29)/i18-2 |
| InChIKey |
HATJHXCDGADERG-HGTLKWEASA-N |
|